Instrument Fundamentals
| Date | Close | Change | Change (%) | Open | High | Low |
|---|
News
AbbVie (ABBV) Anticipates Strong Q1 Earnings and Robust Growth Drivers
AbbVie (ABBV) Reports Superior Efficacy of Rinvoq Over Humira in
AbbVie Inc. $ABBV Shares Sold by Vest Financial LLC
RINVOQ® (upadacitinib) Demonstrated Superiority Versus HUMIRA® (adalimumab) for Primary Endpoint in a Head-to-Head Study in Rheumatoid Arthritis Patients Who Have Failed First TNF inhibitor
EvolveImmune Therapeutics Announces Achievement of Preclinical Milestone in Collaboration with AbbVie
AbbVie Inc. $ABBV Shares Sold by Arlington Trust Co LLC
KTF Investments LLC Makes New Investment in AbbVie Inc. $ABBV - Daily Political
AbbVie Inc. $ABBV Shares Sold by Mitsubishi UFJ Trust & Banking Corp - Daily Political
AbbVie (ABBV) Maintains Dividend Strength as Core Drugs Drive Cash Flow
AbbVie Seeks FDA Approval for Subcutaneous Skyrizi (ABBV)
Is Bristol Myers Squibb the Best Bargain in Big Pharma?
AbbVie Submits Regulatory Application to FDA for SKYRIZI® Subcutaneous Induction for Adults with Moderately to Severely Active Crohn's Disease | INN
Comerica Bank Trims Stock Position in AbbVie Inc. $ABBV
AbbVie Inc. $ABBV Shares Bought by D.A. Davidson & CO.
Anchyra Partners LLC Buys Shares of 5,056 AbbVie Inc. $ABBV
Piper Sandler Cuts PT on AbbVie Inc. (ABBV) Ahead of Quarterly Results
AbbVie Inc. (ABBV) Receives CRL from the FDA About the Biologics License Application for trenibotulinumtoxinE
ABBVIE SP. Z O.O. secures contract for Pharmaceutical products
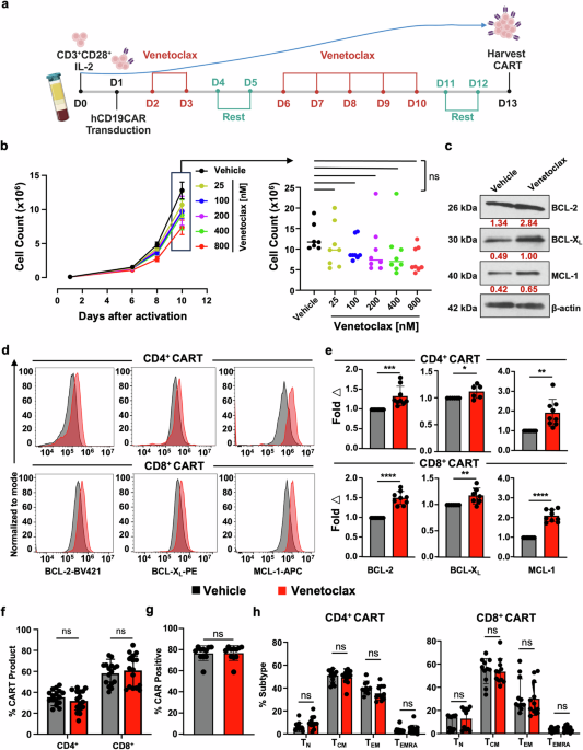
Therapeutic targeting of BCL-2 during CART cell production augments potency through non-apoptotic adaptive changes
AbbVie Inc. $ABBV Shares Acquired by Vanguard Group Inc.
Top Pharmaceutical Stocks To Keep An Eye On - April 26th - Daily Political
Sanctuary Advisors LLC Buys 6,911 Shares of AbbVie Inc. $ABBV
Axecap Investments LLC Increases Stock Position in AbbVie Inc. $ABBV
Abacus FCF Advisors LLC Decreases Position in AbbVie Inc. $ABBV
Vanguard Group Inc. Purchases 3,032,438 Shares of AbbVie Inc. $ABBV - Daily Political
Richard C. Young & CO. LTD. Acquires 6,966 Shares of AbbVie Inc. $ABBV - Daily Political
10 Dividend-Paying Stocks That Retirees Will Love to Have in Their Portfolios
AbbVie Faces FDA Rejection On Manufacturing Issues For Wrinkle Drug
Calamos Advisors LLC Grows Stock Holdings in AbbVie Inc. $ABBV
Mantle cell lymphoma outcomes following sequential first-line bendamustine-rituximab and second-line Bruton's tyrosine kinase inhibitor therapy
AbbVie's new Botox product TrenibotE stymied by FDA
AbbVie (NYSE:ABBV) Trading Down 2.3% - What's Next? - Daily Political
Procter & Gamble (PG) Reports Strong Earnings Ahead of Market Open
AbbVie Inc. $ABBV Shares Sold by Torray Investment Partners LLC
2,697 Shares in AbbVie Inc. $ABBV Bought by Wealth Science Advisors LLC - Stock Observer
Turtle Creek Wealth Advisors LLC Purchases 8,559 Shares of AbbVie Inc. $ABBV - Stock Observer
9,496 Shares in AbbVie Inc. $ABBV Purchased by Quent Long Short Global Small Cap Fund LP - Daily Political
Directional Asset Management Takes Position in AbbVie Inc. $ABBV - Daily Political
AbbVie's largest-ever capital investment of $1.4 B to build pharma manufacturing campus in US
AbbVie's US$1.4b AI-Powered Campus Reshapes Immunology And Neuroscience Story
FDA Requests Additional Information on AbbVie's Application for Neurotoxin | Morningstar
AbbVie (ABBV) Receives Complete Response Letter from FDA on Tren
Spotting Winners: AbbVie (NYSE:ABBV) And Therapeutics Stocks In Q4
These 5 Stocks Pay You Even When You're Sleeping
ABBV Maintains Overweight Rating - Price Target Lowered to $294
ABBV: Future Returns Will Rely On Immunology Expansion And Operating Leverage Execution
Pharmaceutical Stocks Worth Watching - April 23rd - Stock Observer
OLD National Bancorp IN Reduces Position in AbbVie Inc. $ABBV
Milestone Asset Management LLC Buys 19,094 Shares of AbbVie Inc. $ABBV - Markets Daily
Teacher Retirement System of Texas Has $134.75 Million Stock Position in AbbVie Inc. $ABBV - Markets Daily
AbbVie Inc. $ABBV Stake Boosted by Milestone Asset Management LLC - Stock Observer
AbbVie (ABBV): The Best Stock to Buy on a Pullback
AbbVie to invest $1.4bn in North Carolina manufacturing campus - The Manufacturer
Does AbbVie's Durham AI Plant and Ovarian Cancer Data Reframe the Bull Case for ABBV?
Pre-transplant azacitidine does not improve survival in allogeneic HSCT for higher-risk MDS
AbbVie Inc. (ABBV) Inks Licensing Agreement for Pain Medicines Development
AbbVie Invests $1.4 Billion in New Manufacturing Facility
Top Dividend Stocks To Add to Your Watchlist - April 22nd - Markets Daily
AbbVie building huge North Carolina manufacturing campus
AbbVie to Invest $1.4 Billion in North Carolina Manufacturing Campus | Morningstar
Should You Forget Pfizer and Buy This Pharma Stock Instead?
AbbVie Selects North Carolina for New $1.4 Billion Manufacturing Campus | Morningstar
Qvr LLC Has $869,000 Stake in AbbVie Inc. $ABBV
AbbVie Inc. $ABBV Position Lowered by Universal Beteiligungs und Servicegesellschaft mbH
AbbVie (NYSE:ABBV) Rating Increased to Strong-Buy at Canaccord Genuity Group
KLP Kapitalforvaltning AS Buys 29,600 Shares of AbbVie Inc. $ABBV
M&T Bank Corp Lowers Holdings in AbbVie Inc. $ABBV
AbbVie Inc. $ABBV Shares Bought by Migdal Insurance & Financial Holdings Ltd.
TABR Capital Management LLC Purchases Shares of 47,486 AbbVie Inc. $ABBV - Stock Observer
Clarity Financial LLC Sells 23,870 Shares of AbbVie Inc. $ABBV
AbbVie (ABBV) Projected to Post Quarterly Earnings on Wednesday
Dividend Stocks To Watch Today - April 19th - Markets Daily
Assessing AbbVie (ABBV) Valuation After Recent Share Price Softness And Lofty P/E Premium
A targeted circulating tumor DNA landscape of copy number aberrations in large B-cell lymphomas
Abbvie secures contract for Various medicinal products, Antineoplastic agents, Pharmaceutical products
ABBV Initiated Coverage by Canaccord Genuity -- Price Target Ann
Correction to AbbVie Article on April 20 | Morningstar
Ticino Wealth Buys New Stake in AbbVie Inc. $ABBV - Markets Daily
Private Wealth Partners LLC Sells 6,413 Shares of AbbVie Inc. $ABBV
PFG Advisors Reduces Stock Position in AbbVie Inc. $ABBV
Top 5 Dividend-Paying Stocks Yielding Over 3% for Income Investors in 2025
Top Pharmaceutical Stocks Worth Watching - April 21st - Daily Political
Ticino Wealth Acquires New Holdings in AbbVie Inc. $ABBV - Stock Observer
DSG Capital Advisors LLC Buys 5,090 Shares of AbbVie Inc. $ABBV
SageGuard Financial Group LLC Purchases New Shares in AbbVie Inc. $ABBV - Daily Political
AbbVie Announces Founding Sponsorship Of BioLabs University Of Toronto
AbbVie Weighs TrumpRx Humira Discount Against Neurology Pipeline Progress
Santen bags China rights to 5 glaucoma drugs from AbbVie
AbbVie and BioLabs Team Up to Support Life Sciences Innovation in Canada
Pharmaceutical Stocks To Watch Now - April 20th - Markets Daily
AbbVie (NYSE:ABBV) Trading Down 2.1% - Here's Why - Stock Observer
Why I Can't Stop Buying AbbVie Stock
AbbVie Inc. $ABBV Shares Sold by Zurcher Kantonalbank Zurich Cantonalbank
AbbVie Inc. $ABBV Holdings Cut by Miller Howard Investments Inc. NY
AbbVie News
ETH Price Prediction 2026: Ethereum Sees $14.5B in 24-Hour Volume, What’s Next for ETHUSD?
Tech Giant Stock Analysis: How Microsoft (MSFT) Will Boost the AI Industry in 2026?
Mag 7 stocks analysis: What’s going on with Nvidia, Microsoft, Meta and the Rest?
Hang Seng Index drops below 26,000 points: What’s happening with the Hong Kong stock market?
How to Start Buying Bitcoin in South Africa in 2026: Easy Ways to Invest in BTC for Beginners in ZA
US Midterm Elections: Energy Sector Outlook and Investment Implications
Bitcoin price analysis: How much will $1 Bitcoin (BTC/USD) be worth in 2030?
Latest news
Show more
Gold Price Today, April 28: XAUUSD Hits $4,702 as Safe-Haven Demand Remains Strong Amid Geopolitical Tensions
South Africa Exchange Control Revamp 2026: Boosting GDP Growth with Billions in New Investment
UAE GDP Set for 5.6% Growth in 2026: Non-Oil Growth Continues, Financial Services and Global Trade Accelerate
Gold Price Today, April 27: Gold Spot Price XAUUSD Faces Key Resistance Near $4,730
Fed Leadership Uncertainty: Powell's Potential Continuation and Political Hurdles
